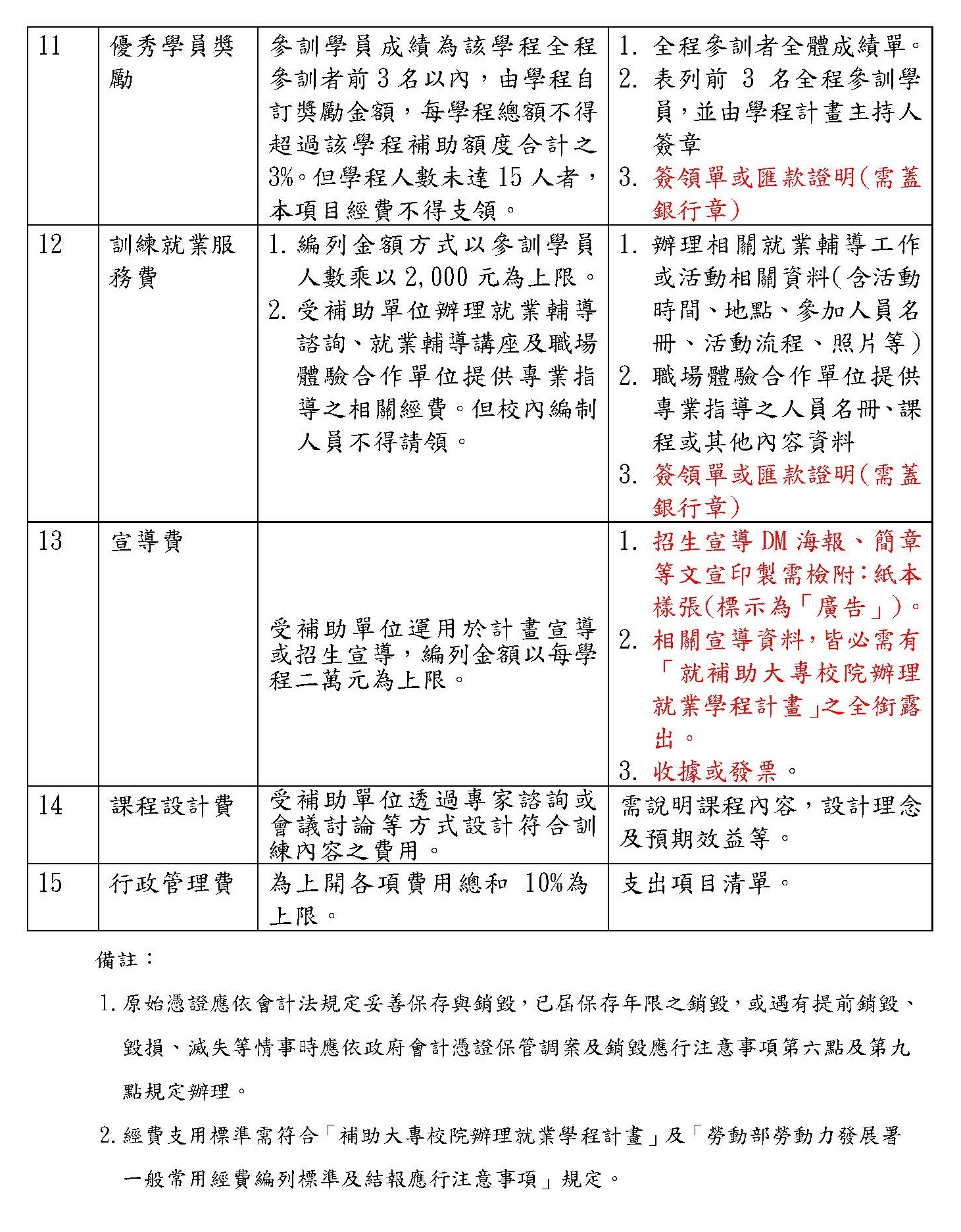
※大專就業學程核銷注意事項:
1. 工作人員出勤紀錄表,請列出日期、起訖工作時間、當天時數小計、工作人員簽到、工作內容等,在當月紀錄表最下方請列出當月時數總計及金額,如簽到時間為整點請於備註欄說明原因,並請計畫主持人簽章。
2. 講師鐘點費領據簽領日期不等於授課日期,領據請於說明欄寫明學程名稱、授課日期、時間、時數x單價、課程名稱,請檢附以下2項即可,就不會有節次跟小時的疑慮。。
→附上呈報給中分署完整且正確之課表(Excel)。
→附上師資名冊格式請於系統(教務管理>>師資管理>>查詢)列印。
3.經費規劃表之單價及數量如有異動,雖補助款總金額不變,仍須提出經費變更,核銷時所檢附之憑證務必與經費規劃一覽表一致。(ex.計畫主持人費原編列5,000元x6個月=30,000元,但實際核銷憑證為6,000元x5個月=30,000元,雖總額不變,但單價提高仍需提出經費變更)
4. 收據應記明受領事由、實收數額、支付機關名稱、受領人之姓名或名稱、地址、國民身分證或營利事業統一編號及開立日期,並由其受領人簽名或蓋章。所檢附之匯款證明務必要蓋銀行章戳以示證明。
5. 交通費:依「中央政府各機關學校出席費及稿費支給要點」,如係由遠地前往(三十公里以外),邀請機關學校得衡酌實際情況,參照國內出差旅費報支要點規定,覈實支給交通費及住宿費。



|