回首頁
|
僑光首頁
|
產學合作處
|
ENG
檔案上傳
問卷調查
雇主滿意度
畢業學生流向追蹤
校外實習投保資料系統
僑光校刊
● 關於我們
● 業務項目
● 業務職掌
● 校外實習
● 實習生專區
● 相關法規
● 會議紀錄
● 表格下載
● 相關連結
● 校外實習學生團體保險
● 就業學程
● 115學年度就業學程
● 114學年度就業學程
● 113學年度就業學程
● 系統建置操作
● 線上變更申請操作
● 計畫類-兼任助理-聘任申請
● 辦理就業學程計畫優良學程及績優訓練單位獎勵實施作業原則
● (111以前)資訊公告
● (109)核銷注意事項
● (111以前)計畫法規
● 就業職能
● 校友連繫
● 流向調查
● 證照專區
● 學生證照獎勵
● 教師證照獎勵
● 會議紀錄
● 績優輔導教師
● 活動報名
● 相關連結
● 校園徵才求才
● 求才登記表
● 求職訊息
● 影音專區
● 網站流量分析
行事曆
2026
Apr.
S
M
T
W
T
F
S
1
2
3
4
5
6
7
8
9
10
11
12
13
14
15
16
17
18
19
20
21
22
23
24
25
26
27
28
29
30
快速連結
職缺資訊快易通
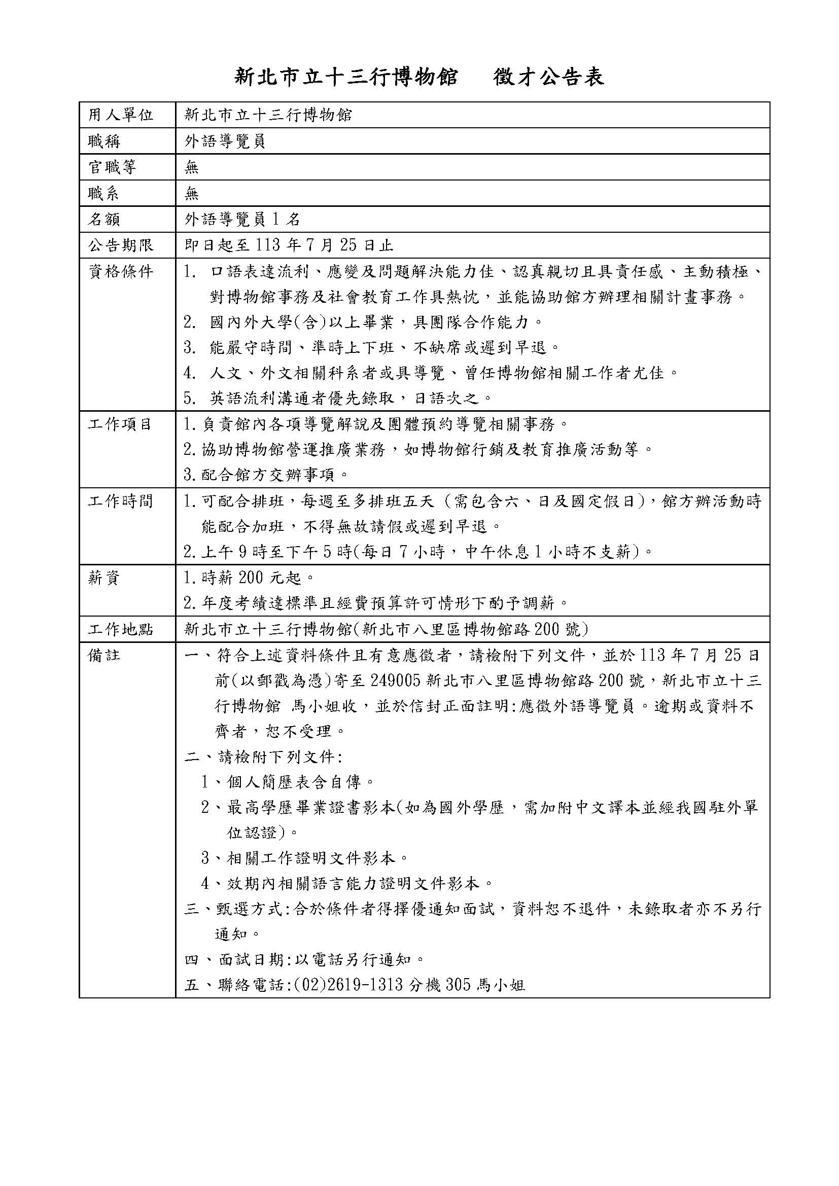
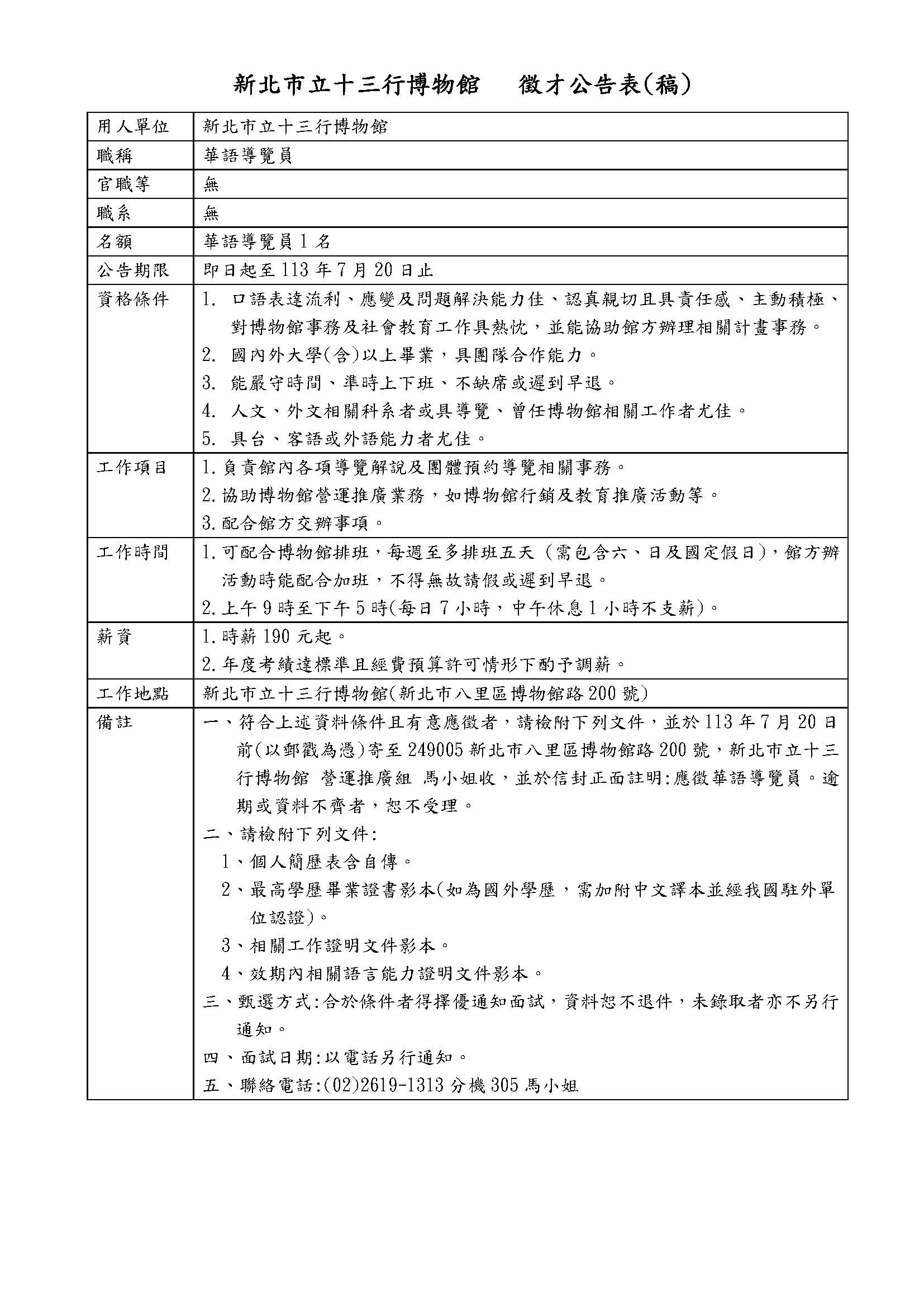
標題:【就業】新北市立十三行博物館誠徵華語/外語導覽員各1名
僑光科技大學 產學合作處 實習就業職涯發展組
地址:台中市西屯區僑光路100號 | 電話:( 04 )2701-6855#1802、1805 | Design By
DeviseTop