回首頁
|
僑光首頁
|
產學合作處
|
ENG
檔案上傳
問卷調查
雇主滿意度
畢業學生流向追蹤
校外實習投保資料系統
僑光校刊
● 關於我們
● 業務項目
● 業務職掌
● 校外實習
● 實習生專區
● 相關法規
● 會議紀錄
● 表格下載
● 相關連結
● 校外實習學生團體保險
● 就業學程
● 115學年度就業學程
● 114學年度就業學程
● 113學年度就業學程
● 計畫類-兼任助理-聘任申請
● 辦理就業學程計畫優良學程及績優訓練單位獎勵實施作業原則
● (111以前)資訊公告
● (109)核銷注意事項
● (111以前)計畫法規
● 就業職能
● 校友連繫
● 流向調查
● 證照專區
● 學生證照獎勵
● 教師證照獎勵
● 會議紀錄
● 績優輔導教師
● 活動報名
● 相關連結
● 校園徵才求才
● 求才登記表
● 求職訊息
● 影音專區
● 網站流量分析
行事曆
2026
May.
S
M
T
W
T
F
S
1
2
3
4
5
6
7
8
9
10
11
12
13
14
15
16
17
18
19
20
21
22
23
24
25
26
27
28
29
30
31
快速連結
就業學程
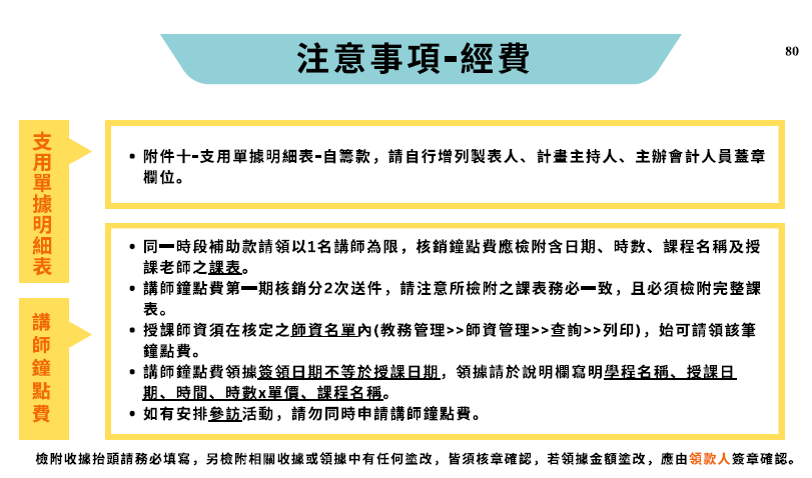
標題:【113就業學程計畫】經費項目核銷注意事項及核銷範本格式表格new
一、就業學程計畫-經費項目核銷注意事項
來源:勞動部113學年度就業學程教育訓練說明會
二、除了中分署特別要求的格式外,已附在下方檔案中,另未附上之核銷表格,依本校制式格式格式核銷,請自行至會計室/表單下載/公民營機構表單。(
連結網頁
)
附加檔案:
1.
健、勞保、勞退雇主負擔明細表(工作人員費專用) (1).doc
2.
領據-講師鐘點費(就業學程計畫專用) (113).doc
3.
就業學程計畫_支出憑證粘存單-範本(補助款).doc
4.
就業學程計畫_支出憑證粘存單-範本(補助款-行政管理費).doc
5.
就業學程計畫_支出憑證粘存單-範本(配合款-其他).doc
6.
就業學程出席費(核銷佐證) (1).docx
7.
領據-講師鐘點費(就業學程計畫專用) (113)(1131101起適用).doc
8.
出勤紀錄表-計畫案(範本).docx
9.
領據-講師鐘點費(就業學程計畫專用) (114).doc
僑光科技大學 產學合作處 實習就業職涯發展組
地址:台中市西屯區僑光路100號 | 電話:( 04 )2701-6855#1802、1805 | Design By
DeviseTop